cae  0.0.0
Cross-API graphics engine
Loading...
Searching...
No Matches
IPlugin.hpp File Reference

This file contains the plugin interface. More...

#include <cstdint>
#include <string>
+ Include dependency graph for IPlugin.hpp:
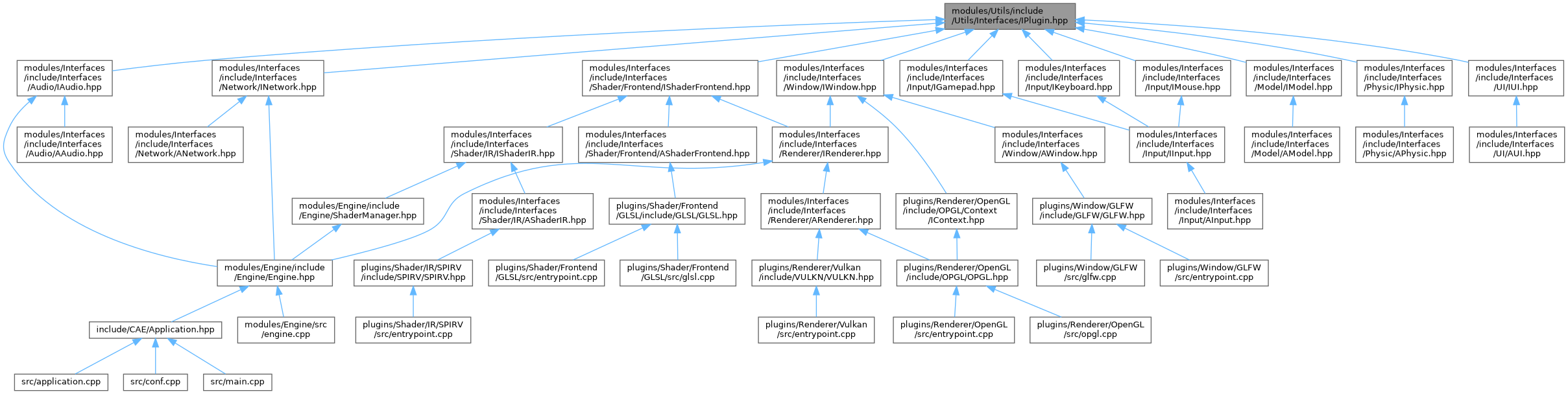
+ This graph shows which files directly or indirectly include this file:

Go to the source code of this file.

Classes

interface  utl::IPlugin
 Interface for plugins. More...
 

Namespaces

namespace  utl
 

Macros

#define PLUGIN_EXPORT
 

Enumerations

enum class  utl::PluginType : uint8_t {
  utl::AUDIO = 0 , utl::NETWORK = 1 , utl::RENDERER = 2 , utl::SHADER_IR = 3 ,
  utl::SHADER_FRONTEND = 4 , utl::WINDOW = 5 , utl::UNDEFINED = 255
}
 
enum class  utl::PluginPlatform : uint8_t { utl::LINUX = 0 , utl::MACOSX = 1 , utl::WINDOWS = 2 , utl::ALL = 255 }
 

Detailed Description

This file contains the plugin interface.

Definition in file IPlugin.hpp.

Macro Definition Documentation

◆ PLUGIN_EXPORT

#define PLUGIN_EXPORT

Definition at line 15 of file IPlugin.hpp.